Design



3D STL View

The show will begin shortly. Please wait a few moments.

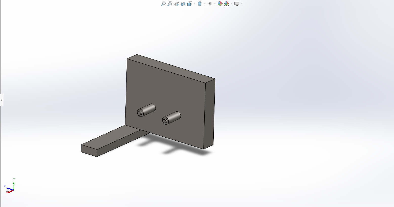
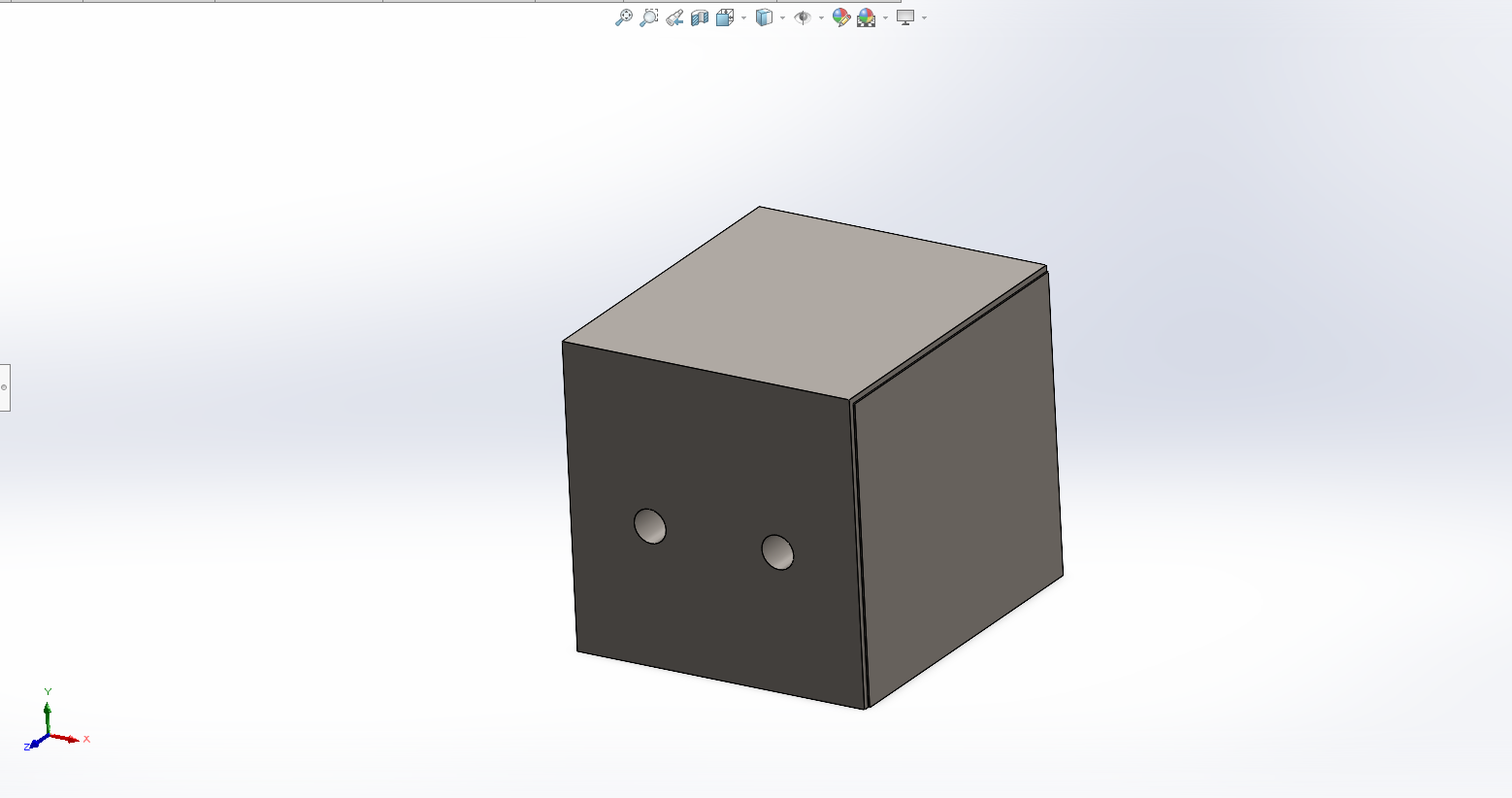
Mechanical Engineeiring - Bracket-Mounted Enclosure Assembly

This drawing represents a mechanical enclosure with a clamp-type mounting bracket. The rectangular housing protects internal components and includes mounting holes. The attached bracket provides secure external support..


Price:

$ 49.50

ADD TO CART



List of Content:

  • Design File: STL file

Comments